魏晋南北朝时期家庭生计和生活状态——《中国家庭史》第一卷第六章第四节
第六章 魏晋南北朝时期的家庭
第四节 家庭生计和生活状态
魏晋南北朝时期,由于一系列社会历史变动,家庭生计模式和生活内容较之两汉也发生了一些新的变化:其一,随着南方经济取得长足发展,以水稻生产为经济基础的“南方型”家庭生计模式最终形成,渐与以旱作为主的“北方型”生计模式相匹敌;其二,由于游牧民族的大量涌入,北方地区的经济结构发生了显著变化,“北方型”的家庭生计体系相应地作了若干值得注意的调整;其三,技术进步和外来文化的影响,给家庭生活带来了一些新的内容,日用器具、衣食物品等方面都出现了一些新鲜事物;其四,这一时期,社会阶层和职业分化令人眼花缭乱,造就了众多特殊类型的家庭,不同家庭的谋生方式和生活状态,都存在着一定差别;其五,这一时期,经济制度包括土地、赋税和徭役制度等,经历了数次重大调整,对普通民众的家庭生计和日常生活也产生了重要影响。但是,这个时期,由于战祸连绵,政治动荡,生产萧条,人民生计维艰,家庭经济和物质生活,总体上不如两汉时代充裕和稳定,这是毫无疑问的。
由于相关问题过于复杂,我们无法全面铺开论述,本节仅从一般情况出发,对当时普通家庭的生计和日常生活状况稍作陈述,更多问题则留待将来再作专门探讨。
一、家庭生计策略及其变化
我们所说的“一般情况”和“普通家庭”,仍指居于大多数的农民家庭的情况。如前所述,战国时期,个体农民家庭的生计模式基本形成,秦汉时代得到了确立和强化。个体农民家庭的生计模式是:以家庭为单位,通过家庭成员的分工协作,男耕女织相结合,种植与饲养、家庭小手工业及其他副业相结合,实行家庭经济的综合经营,获得基本的生活资料,维持家庭的正常运转。魏晋南北朝时期,虽然个体家庭的独立性有所削弱,并出现了许多依附农民,有的依附于国家(如屯田户、士家、吏民等),有的依附于豪强地主、世家大族乃至寺院(如僮奴、部曲、佃客、僧祗户等),但个体农民家庭的主导地位并未根本动摇,具有独立经济的小农家庭仍然居于大多数,其基本生计模式也没有根本改变,只是在经营策略和生产项目等方面有所调整而已。
最能全面反映一个时代农民家庭生计策略的历史文献,莫过于古农书。恰好这个时期出现了一部杰出的农学著作,这就是贾思勰的《齐民要术》。可贵的是,这部在世界农业和农民家庭经济史上都堪称一流的重要著作,至今仍然完整地保存下来,给我们了解当时中国北方农民家庭的生计策略和经济活动,提供了相当丰富的史料[1]。
在该拈卷首的《序》中,作者概括地交待了自己的著述意图、方法及所论内容,称:
今采捃经传,爰及歌谣,询之老成,验之行事,起自耕农,终于醯、醢,资生之业,靡不毕书,号日《齐民要术》。凡九十二篇,束为十卷。卷首皆有目录,于文虽烦,寻览差易。其有五谷、果、蔬非中国所殖者,存其名目而已,种莳之法,盖无闻焉。舍本逐末,贤哲所非,日富岁贫,饥寒之渐,故商贾之事,阙而不录。花草之流,可以悦目,徒有春花,而无秋实,匹诸浮伪,盖不足存。鄙意晓示家童,不敢闻之有识……览者无或嗤焉。
从他的这段说明,我们可以了解以下几点:
(1)该书的资料来源是多方面的,既包含前代文献所保留下来的相关知识,也包括了作者亲自调查、搜集所得的同时代的农家生产和生活经验,还包括他本人从事家庭生产经营的亲身体会。
(2)该书的内容,始自耕作、种植,终于加工、烹饪,凡与生计有关的农食生产和消费技术、经验与知识,均囊括其中。虽然作者称“商贾之事,阙而不录”,但字里行间仍多涉及各种农副产品和生活生产资料的交换、贸易。
(3)更重要的是,作者撰写该书的本意是要“晓示家童”,亦即主要是针对自家的生计和生产安排。换言之,他是立足于自己的家庭来进行讨论的。全书通过对一个个生产项目的技术介绍,详尽论述以农为本、立足家庭的“治生之学”,包括“治生之道”、“治生之理”和“治生之策”[2]。
在贾思勰看来,世间的谋生途径主要有二:一是做官,二是务农。他指出:“夫治生之道,不仕则农。若昧于田畴,则多匮乏。”但本书的内容并不涉及做官,而只讨论务农。在他的心目中,“农”是更为根本的“治生之道”,要保证家庭牛计不致匮乏,必须熟谙“田畴”之事,即农业生产经营。
关于“治生之理”,即家庭经营和生产、生活消费的原则与方针,该书有相当深入的论述。
首先,作者反复引述前贤之论和民间俗语,强调“勤力”、“节用”对增加收入和维持生计的重要性。他说:“《传》日:‘人生在勤,勤则不匮。’古语日:‘勤能胜贫,谨能胜祸。’盖言勤力可以不贫,谨身可以避祸。”又引《淮南子》说: “田者不强,困仓不盈;将相不强,功烈不成。”又引《仲长子》说:“天为之时,而我不农,谷亦不可得而取之。青春至焉,时雨降焉,始之耕田,终之簋簋,惰者釜之,勤者钟之。矧夫不为,而尚乎食也哉?”又引《谯子》曰:“朝发而夕异宿,勤则菜倾筐。且苟无羽毛,不织不衣;不能茹草饮水,不耕不食,安可以不自力哉?”在全书的论述中,“勤力”贯彻于各个不同的生产环节。关于“节用”的重要性,他说:“夫财货之生,既艰难矣,用之又无节;凡人之之性,好懒惰矣,率之又不笃;加之政令腐相继;古今同患,所不能止也。嗟乎失所,水旱为灾,一谷不登,黹!且饥者有过甚之愿,渴者有兼量之情。既饱而后轻食,既暖而后轻衣。或由年谷丰穰,而忽于蓄积;或由布帛优赡,而轻于施与:穷窘之来,所由有渐。故《管子》日:‘桀有天下,而用不足;汤有七十二里,而用有余,灭非独为汤雨菽、粟也。’盖言用之以节。”[3] “节用”无论对家庭还是对国家都是十分重要的。
其次,强调生产经营要“顺天时,量地利”。作者既注重人的主观努力,认为“天为之时,而我不农,谷亦不可得而取之”;也特别强调须遵循客观规律,不能单凭主观意愿办事。他指出:“顺天时,量地利,则用力少而成功多。任情返道,劳而无获。”[4]“任情返道”犹如“入泉代木,登山求鱼,手必虚。迎风散水,逆坂走丸,其势难。”正是在这一原则的指导下,《齐民要术》根据节令、气候、土壤和作物特性的变化和差异,巧妙地安排、灵活地掌握各项农事活动。
再次,强调精耕细作和集约经营。魏晋南北朝时期,由于长期战乱的影响,土地有余、劳动力不足,农业生产趋于粗放。针对这一情况,《齐民要术》指出: “凡人家营田,须量己力,宁可少好,不可多恶。”[5]即需根据自家的生产能力,掌握适度的经营规模。作者引农谚说:“顷不如亩善”,“多恶不如少善”,反映他的经营方针是精耕细作和集约经营。
至于“以农治生”的策略,《齐民要术》的主张是多种经营、综合发展和灵活应变。作者所讨论的农家生计体系——“农”,并非仅指种植业,更不仅仅是粮食种植,而是农、林、牧、渔、手工业和交换贸易有机结合的综合体系。他主张通过灵活多变的生产安排,充分利用土地和劳动力资源,将粮、桑、菜、果、林木、牧养、加工等等有机地结合起来,以寻求最大的经济收益。他十分重视不同经营项目的效益比较,对那些投资少、风险小而收效快、收益高的项目特别加以提倡。例如关于蔓菁种植,他估算:栽种百亩蔓菁,一年可收三茬,以籽换谷所获之利即胜于千亩谷田,叶、根的收人尚在其外;关于林木种植,他认为:“既无牛犁种子人功之费,不虑水旱风虫之灾,比之谷田劳逸万倍。”林木种植则既可以解决自家薪柴和用料需要,剩余薪、木还可运往市场出售,“其利十倍”。[6]在其他多种项目的论说中,也都体现了对比较效益和综合效益的重视。
贾思勰认为:“舍本逐末,贤哲所非,日富岁贫,饥寒之渐。”所以对“商贾之事,阙而不录”。但他并不是用狭隘的自然经济眼光来看待“以农治生”;相反,如何更多地获得市场利润,始终是他十分重视的一个方面,无论是作物种植、畜禽饲养还是食品加工都往往考虑到了市场需求,并根据市场行情和价格涨落,对经营项目进行精心合理的安排。《齐民要术》卷2《种葵第十七》“冬种葵法”提到:以“近州郡都邑有市之处,负郭良田三十亩”种植葵菜,随时摘卖。至次年三月初,拔菜卖之,“一升葵,还得一升米”,“一亩得葵三载,合收米九十车。车准二十斛,为米一千八百石”。又至九月,“指地卖,两亩得绢一匹。”《蔓菁第十八》“多种芜菁法”称:以“近市良田一顷,七月初种之。”“一顷取叶三十载。正月、二月,卖作釀菹,三载得一奴。收根依埒法,一顷收二百载。二十载得一婢……”又“种菘、芦菔法”称:“秋中卖银,十亩得钱一万。”又《种胡荽第二十四》云:“种法:近市负郭田,一亩用子二升……卖供生菜也。”“一亩收十石,都邑粜卖,石堪一匹绢。”“作菹者,十月足霜乃收之。一亩两载,载直绢三匹。”诸如此类,不一一引录。其中虽不免有些夸张成分,但当时北方地区农民,特别是田产较多的地主之家种植可观面积的蔬菜,用于出售市场、谋取利润的情况,应当是可信的。由此可见:作者所反对的,只是对国计民生不利的单纯商贾牟利,对于具有商品生产性质的农业经营,则是支持和鼓励的,将其视为治家谋生的重要组成部分。他的这些议论反映:根据市场行情安排某些盈利性的生产项目,至少是城郭市集附近农民家庭的重要生计策略之一。
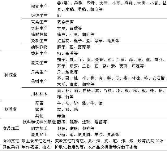
《齐民要术》的结构和内容安排,正是体现了上述思想。其卷一至卷五,属于种植业范畴,亦即家庭生产的主业;卷六论养殖业;卷七至卷九论食品加工、贮藏、烹饪和Fl用品制造;卷十则记“五谷果蔬非中国物产者”。也就是说,全书的内容是以种植业为主,兼及蚕桑、林业、畜牧、养鱼、产品加工各个方面,甚至包括了制笔墨、做雨衣、做化妆品等家庭日用品生产,凡属家庭生计所需考虑的问题,书中都有所涉及,可谓内容宏富,蔚为大观,不愧为一部“农家百科全书”。
表6-2 《齐民要术》所载农家经济生产内容一览表

透过《齐民要术》及同时代的其他文献记载,我们可以发现:当时北方农民家庭经济生产的内容,与前代相比发生了不少变化。从种植业方面来说,在当时的粮食生产中,麦类种植的地位有所提高,一些文献中开始出现所谓“麦秋”的记载,与收获粟类为主的秋收相对而言,油料作物生产也开始兴起,至少有胡麻、荏苏、大麻和芜菁的籽实已被大量用于压油,并用于食物烹饪。
《齐民要术》卷3《荏、蓼第二十六》说:“收子压取油,可以煮饼。为帛煎油弥佳。”贾思勰自注云:“荏油色绿可爱,其气香美,煮饼亚于胡麻油,而胜麻子脂膏。麻子脂膏,并有腥气。然荏油不可为泽,焦人发……荏油性淳,涂帛胜麻油。”同卷《蔓菁第十八》又说:“(芜菁)一顷收子二百石,输与压油家,三量成米,此为收粟米六百石,亦胜谷田十顷。”说明当时种芜菁收子卖给压油之家,是一件获利甚厚的事情。不过,该书也反映:这些植物油料并不限于食用,还用于“涂帛”做雨衣、做“车脂”(相当于润滑油)、调漆和做润发油(时称“泽发”)等;在蔬果生产方面,自汉代以来陆续传入的多种外来物种,比如果树中的葡萄、核桃和石榴,蔬菜中的胡瓜(即黄瓜)、胡蒜、苜蓿(既为饲料、绿肥,亦作蔬菜)和多种香料、豆类,在这一时期逐渐推广种植,成为农民家庭的重要生产项目[7]。
更值得特别一提的是,由于一系列社会历史原因,北朝时期,北方地区的农牧结构发生了重大变动,具体表现是:畜牧区域曾向内地明显扩张,大型国营和私营畜牧业一度相当繁荣,农耕地区的家庭饲养规模也有所扩大,羊取代了猪成为主要肉畜等[8]。这些变动,对当时北方农民家庭的生计产生了显著影响。我们知道:自战国以后,中原地区的畜牧业以家庭小规模饲养为主,除耕牛之外,猪、鸡等畜禽为主要的饲养对象,养羊虽也不断见于文献记载,但远不能与养猪相比。《齐民要术·序》中列举了多位汉代循吏教民治生的事迹,俱称其督导百姓养猪、鸡、牛等。如黄霸在颍川(今河南禹县等地)“使邮亭、乡官,皆畜鸡、豚,以赡鳏、寡、贫穷者”;龚遂在渤海(汉渤海郡辖今河北沿渤海地区),令“家二母彘、五鸡”;僮种在不其,“率民养一猪、雌鸡四头,以供祭祀,死买棺木”;颜斐在京兆“课民无牛者,令畜猪,投贵时卖,以买牛”;杜畿在河东(汉河东郡辖今山西西南部),“课民畜字牛、草马,下逮鸡、豚,皆有章程,家家丰实”等,所载均为肉畜饲养猪、鸡,而未言及养羊。这些情况说明,当时黄河中下游农民家庭饲养业规模狭小,且以饲养猪、鸡为主。然而,北朝时期,北方地区有不少以放牧为主业的“牧子”、“牧户”,农民家庭也往往牧养数量可观的羊群,《齐民要术》卷6史无前例地列有专篇文字,详细记载了北魏时期河北、山东一带的畜禽饲养、相畜、兽医和畜产品加工技术。据该书记载可知:当地农家所饲养的畜禽主要是牛、马、羊、猪、鸡及鹅、鸭等等,其中养羊业受到高度重视,饲养的规模也最大。该书提到养羊生产,每以千口为言,如其《养羊》篇云:“羊一千口者,三四月中,种大豆一顷杂谷,并草留之,不须锄治,八九月中,刈作青茭”;又云:“一岁之中,牛马驴得两番,羊得四倍。羊羔腊月、正月生者,留以作种;余月生者,剩而卖之。用二万钱为羊本,必岁收千口。”作者本人也曾养有200只羊,囚为没有准备足够的过冬茭豆,而致群羊饥死过半。当时,有条件的人家还专门留出土地种植茭草以备牲畜冬季所需;由于养羊甚多,羊乳生产和乳品加工也就成了一些家庭的重要经济项目。这一情况,与两汉北方农民的家庭生计,显然有了较大的改变。
《齐民要术》无疑代表了当时先进的治家理生思想,从中可以看出:当时农民在谋取生计方面,已经积累了丰富的经验知识、技术和方法,对各项生产活动和经营项目的综合运筹,既具有充分的理性,也表现了高度的灵活性。不过,也应注意到:贾思勰是一个地位相当高的官僚,他的家庭具有较大地产,虽然其书旨在讨论“齐民”治家、谋生“要术”,但严格地说,它应是地主家庭的治生之术和经营策略。《齐民要术》罗列众多生产项目,在一定程度上反映当时地主试图通过尽量多样化的生产经营,以满足家庭生活的各种需要。魏晋南北朝时期,由于战乱影响,商品货币经济明显衰退,力图通过家庭生产“自给自足”,乃是一种合理的生计策略。《颜氏家训·治家第五》云:“生民之本,要当稼穑而食,桑麻以衣。蔬果之畜,园场之所产,鸡豚之善,埘圈之所生,爰及栋宇器械,樵苏脂烛,莫非种殖之物也。至能守其业者,闭门而为生之具以足,但家无盐井耳。”但是,普通农民家庭的经济规模较小,不可能开展像《齐民要术》一书所罗列的那么多生产项目,只能根据自家的人力、财力和土地占有情况,有选择性地经营。换句话说,《齐民要术》只是向我们提供了当时农民谋取生计的众多“可能选择”,并非每个家庭的生产经营项目都是如此复杂多样。
《齐民要术》所反映的,是北方黄河中下游地区的情况,对南方地区则很少涉及。南北家庭的生产与消费习俗是有所区别的,既因社会风气的地域差异,更由于南北生态环境迥然不同。事实上,自古以来,南方和北方农民家庭的生计体系都是判然有别,主要不是体现在治家思想和谋生策略方面,而是体现在家庭经济活动的内容上。针对不同的自然生态环境,南方和北方农民发展了不同的生产项目组合,构成了不同的家庭生计体系和经济类型。
食物和衣料是家庭最重要的生活资料,不论是南方还是北方农民,都必须通过耕作种植来得到满足,但生产构成却具有明显的差异。比如在粮食生产方面,与北方农民主要种植粟、麦等旱地作物不同,南方农民向以水稻为主粮,魏晋南北朝时期南方虽亦有少量的麦类和粟类作物栽培,但始终无法替代水稻的主导地位;蔬菜和果树的种类构成也颇为不同,南方农民除了种植陆生蔬菜之外,还栽培有多种水生蔬菜,北方地区的果树以枣、栗、桃、李、杏、梨为主,南方地区则以橘、柚、橙、枇杷、甘蔗为胜,闽广地区则更有种类众多的热带水果,如香蕉、荔枝、椰子等等;在畜禽饲养方面,南方因土地卑湿,不能大量饲养羊、马、驴、骡,但鸭、鹅等水禽的饲养远比北方家庭普遍;南方多为水乡泽国,鱼类资源丰富,水产捕捞在家庭生计中往往占有重要地位,也是他们主要的动物性食料来源。另一类不可或缺的家庭生活资料——衣料的生产,同样由于自然环境不同,在南北地区也存在较大区别。这一时期,南方(除蜀地之外)地区的蚕桑生产刚刚兴起,衣料生产主要是麻类种植,栽桑养蚕远不如北方地区普遍。诸如此类,不能尽述。因自然环境不同而形成的南北生产结构的差异,必然导致农民家庭在生产活动安排和经营策略上存在这样或者那样的差别。
我们曾一再指出:自战国以后,占有一定土地,通过家庭内部的分工合作,开展以种植业为主、饲养业和小手工业为辅的生产经营,养活一家老小,维持基本生计,是普通家庭最常见的生计模式。然而,在历史上,总有部分赤贫家庭连这种养家糊Vl的小生产都不能维持,而只能通过其他途径获得微薄生资苟且度日,魏晋南北朝时期也存在不少此类家庭。以下略引《晋书》、《南史》所载一些知名人士的家庭生活境况作为例证。
《晋书》卷88《孝友·庾衮传》:“父亡,作筥卖以养母。”
《南史》卷25《到彦之传附到溉传》: “溉祖彦之,初以担粪自给。”
《南史》卷45《张敬儿传》:“敬儿之为寰阳府将也,家贫,每休假辄佣赁自给。尝为城东吴泰家担水,通泰所爱婢。事发,将被泰杀,逃卖棺材中,以盖加上,乃免。”
《南史》卷49《王谌传》:“谌少贫,常自纺绩,及通贵后,每为人说之,世称其迭。”
《南史》卷59《江淹传》:“初,淹年十三时,孤贫,常采薪以养母,曾于樵所得貂蝉一具,将鬻以供养。”
又卷《王僧孺传》:“僧孺幼贫,其母鬻纱布以自业。”(及其长大,家境依然贫困)“常佣书以养母,写毕讽诵亦了。”
《南史》卷62《贺砀传附贺琛传》:“砀卒后,琛家贫,常往还诸暨。贩粟以养母。”
《南史》卷73《孝义传》上:江泌“……少贫,昼日斫屧为业。”
《南史》卷75《隐逸传》上:朱百年“少有高情,亲亡服阕,携妻孔氏入会稽南山,伐樵采箬为业。每以樵箬置道头,辄为行人所取,明旦已复如此,人稍怪之,积久方知是朱隐士所卖,须者随其所堪多少,留钱取樵箬而去。或遇寒雪,樵箬不售,无以自资,辄自榜船送妻还孔氏,天晴迎之。有时出山阴,为妻买缯采五三尺,好饮酒,遇醉或失之。”
《南史》卷76《隐逸传》下:沈麟士“居贫织帘诵书,口手不息。乡里号为织帘先生”。
又有范元琰“家贫,唯以园蔬为业。尝出行,见人盗其菘,元琰遽退走。母问其故,具以实答。母问:‘盗者为谁?’答日:‘向所以退,畏其愧耻,今启其名,愿不泄也。’于是母子秘之。或有涉沟盗其笋者,元琰因伐木为桥以度之,自是盗者大惭,一乡无复草窃”。
《南史》卷77《恩幸传》:“戴法兴,会稽山阴人也。家贫,父硕子,以贩苎为业。”
以上众人俱为当世著名人物,但因家庭极其贫困,生资难具,乃不得不以贩卖、担粪、挑水、纺绩、织帘、樵采、种菜、做雇工和代人抄书为生。更典型的例子是刘宋时期以孝义著称的郭世道(一作郭世通)、郭原平父子。
《宋书》卷91《孝义传》载:“郭世道……家贫,无产业,佣力以养继母。”可见郭世道是通过做雇工养家糊口的。由于家庭极度贫困,他甚至不得不埋儿养母,是为后世流传的“郭巨埋儿”孝行故事。继母亡故后,他是靠亲友“赙助”才办完了丧事。
相比起来,他的儿子郭原平似乎活络一些。为了养家糊口,原平先后掌握了几门手艺,还种田、植竹、种瓜、做些小买卖,家境较之父亲主事时有所改善。同书同卷载:原平“……禀至行,养亲必已力。性闲木功,佣赁以给供养。性谦虚,每为人作匠,取散夫价。主人设食,原平自以家贫,父母不办有肴味,唯飡盐饭而已。若家或无食,则虚中竞日,义不独饱,要须日暮作毕,受直归家,于里中买籴,然后举爨”。可见他是个不错的木匠,靠给人家做木器活养活家口。父亲亡故后,原平“以为奉终之义,情礼所毕,营圹凶功,不欲假人。本虽智巧,而不解作墓,乃访邑中有营墓者,助人运力,经时展勤,久乃闲练。又自卖1‘夫,以供众费。窀穸之事,俭而当礼,性无术学,因心自然。葬毕,诣所买主,执役无懈,与诸奴分务,每让逸取劳,主人不忍使,每遣之,原平服勤,未曾暂替。所余私夫,佣赁养母,有余聚以自赎”。在为父亲造墓过程中,原平又学会厂一门新手艺,成为一名造墓高手。史称其“既学构冢,尤善其事,每至吉岁,求者盈门。原平所赴,必自贫始,既取贱价,又以夫力助之”。《传》中又称:其母“墓前有数十亩田,不属原平,每至农月,耕者恒裸袒,原平不欲使人慢其坟墓,乃贩质家资,贵买此田。三农之月,辄束带垂泣,躬自耕垦”。可见他后来还买了一些田产。此外,他家房宅附近还种植了竹子,大概既多且好,所以引来他人偷盗;此外“又以种瓜为业”,并且规模似乎不小,他曾亲自驾船经由“瓜渎”将自种的瓜运N#I-地去卖。从郭原平拿到工钱到里中买米,以及他不时前往市场出售自家产品的情况来看,当时南方普通百姓的家庭生计对市场有相当的依赖,难以像一些大地主那样做到“自给自足”。
由上述这些记载可知,当时人们为了养家糊口,可谓想尽千方百计,但凡可能获得一一些生资的行当,即使是遭人讥笑的贱业(如到彦之担粪自给、王谌以男人之身常自纺绩等),也都有人操执。这些人在社会上都有一定名望,其家庭生计尚且如此不易,普通民众家庭之窘迫更是可想而知。设若家中无青壮男子,则又更增几分艰辛。《南史》卷73《孝义传》上载:会稽寒人陈氏,“有三女,无男,祖父母年八九十,老无所知,父笃癃病,母不安其室,遇岁饥,三女相率于西湖采菱莼,更日至市货卖,未尝亏怠……”又有诸暨东湾里屠氏女,“父失明、母痼疾,亲戚相弃,乡里不容,女移父母远住苎舍,昼采樵,夜纺绩,以供养……”诸如此类,不能尽引。
注释:
[1]关于贾思勰的籍贯、生活年代和生平事迹,其他文献中没有留下任何记载,只是《齐民要术》本身为我们透露了一些模糊的信息。从该书的题署“后魏高阳太守贾思勰撰”町知,他曾担任过后魏的高阳太守。但后魏曾有两个高阳郡:其一在今山东l临淄等地,另一处则在今河北保定一带。他究竟是在哪个高阳郡担任过太守,不能断定;从书中的相关文字推测:作者可能是山东寿光人,生活在北魏、东魏之际,完成该书的时问当在北魏末年“六镇之乱”以后,约公元6世纪三四十年代,其时已是东魏孝静帝天平至武定年间。该书还反映:除今山东地区以外,作者对今河南、河北、山西等地的农事也比较了解,他可能曾经到过这些地区的不少地方,因此,该书所反映的正是这些地区的农业生产情况,同时,书中透露:作者的家庭有较大规模的农牧业生产,其本人曾亲自经营过农耕种植和畜禽饲养,有比较丰富的农业生产实践经验。
[2] 《中国经济思想通史》第2册第34章有系统论述。
[3] 《齐民要术》卷首《序》。
[4] 《齐民要术》卷l《种谷第三》。
[5] 《齐民要术》卷首《杂说》。
[6] 《齐民要术》卷5《种榆白杨第四十六》。
[7]有关情况,请参见王利华:《中古华北饮食文化的变迁》第二章《食物原料构成的变化(一)》。
[8]王利华:《中古时期北片地区畜牧业的变动》.载《历史研究》2001年第4期。
文章分页: 1 2

